设为首页
|
加入收藏
联系我们
部门概况
|
部门新闻
|
交通安全
|
消防在线
|
校园治安
|
综合治理
|
户证服务
|
法律法规
|
失物招领
部门介绍
机构设置
动态信息
重要通知
交通法规
校园交通
事故案例
交通常识
交通视频
政策法规
学校火情
全国火情
安全检查
火险隐患
消防常识
办事程序
消防视频
治安管理
治安信息
案例分析
安全常识
校园视频
组织机构
综治规定
综治快讯
办事程序
表格下载
户证服务
法律法规
失物招领
户证服务
当前位置:
首页
>>
户证服务
>>
户证服务
>>
正文
户证服务
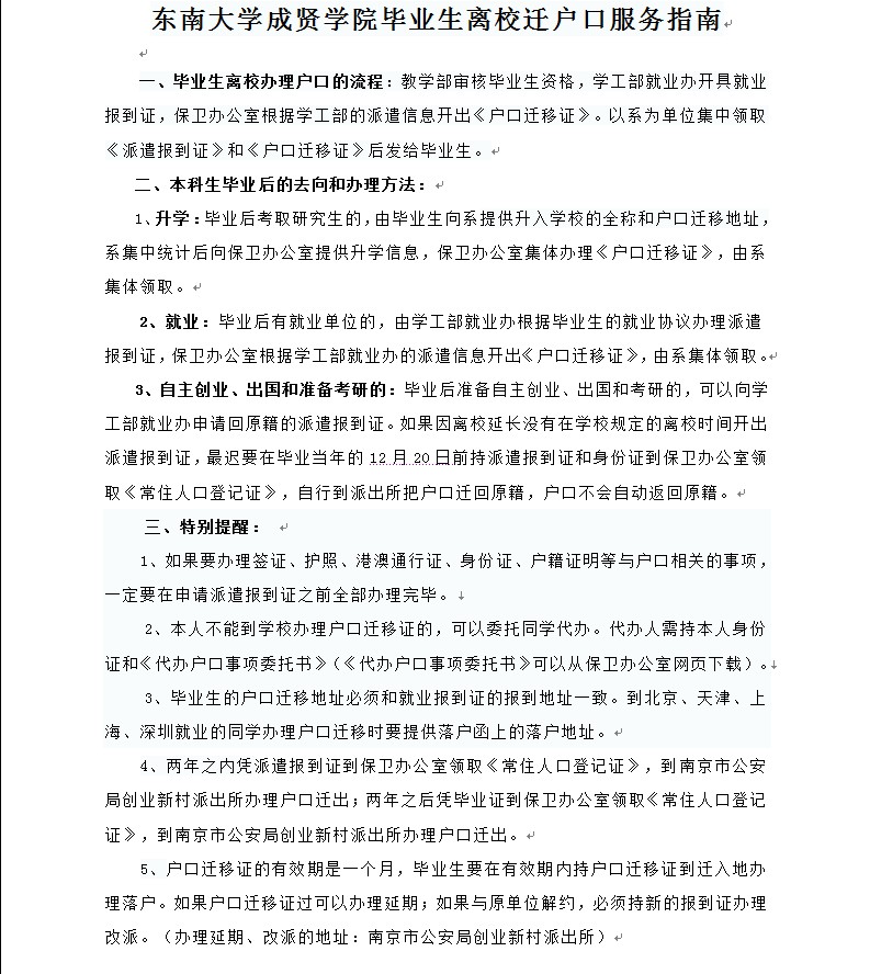
东南大学成贤学院毕业生离校迁户口服务指南
2012-06-07 14:56
保卫办
审核人:
【
关闭窗口
】
东南大学成贤学院 地址:江苏省南京市江北新区东大路6号
院内链接
校内链接
校外链接